La Catedral Hispana


2020-2023
Tipo de proyecto
Proyecto personal
Software
Figma
Notion
Illustrator
Photoshop
Overview
La Catedral Hispana es un proyecto sin fines de lucro que surgió como parte de una tesis doctoral. Su objetivo es fomentar la promoción colectiva de las catedrales españolas que presentan elementos góticos, a través de una narrativa conjunta.
Este propósito se materializa en un plan transmedia que abarca diversas plataformas: sitio web, app móvil, redes sociales, wiki, mapas interactivos y recursos impresos.
Problema a resolver
La falta de comprensión del impacto histórico y cultural de las catedrales es una realidad contemporánea. A menudo, las personas visitan estos monumentos, capturan imágenes y se marchan sin apreciar su valor.
Cada catedral hispana tiene un plan de comunicación diferente, provocando que el público no encuentre consistencia en el contenido ofrecido.
Insights
Tras aplicar entrevistas con usuarios, evaluación contextual y benchmark, se detectaron los siguientes puntos:
La gente se distrae con su celular al momento de la visita.
Las audioguías de cada catedral tienen un tiempo de uso de una hora, al terminar la visita se desinstalan.
Se confunde el estilo gótico con el románico o el renacentista por falta de información.
A la gente le gusta saber lo que está viendo y buscan una manera rápida de informarse que generalmente termina siendo una web no oficial.
Dependiendo del presupuesto, algunas catedrales cuentan con AR/VR, otras con solamente un sitio web sin principios UX/UI.
Existe trabajo en conjunto entre algunas catedrales, pero no a nivel digital.
Objetivos
Para abordar este problema, se plantea el desarrollo de 5 plataformas en forma transmediática. Estas plataformas ofrecerían un abordaje cultural, desligado de lo religioso, con el objetivo de democratizar el acceso a la información sobre estos monumentos.
Facilitar el acceso a la información, estableciendo una arquitectura de información apta en cada una de las plataformas y una curación de contenidos.
Facilitar el acceso a información de las características de las catedrales, rompiendo la barrera física y temporal.
Compartir información académica, haciéndola accesible para el público independientemente de su nivel de conocimiento sobre el tema.
Convertirse en un referente de la importancia del trabajo en conjunto.
Catedrales
Para este proyecto se tomaron en cuenta 13 catedrales españolas: Astorga, Barcelona, Burgos, León, Segovia, Sevilla, Primada (Toledo), Girona, Valencia, Palma de Mallorca, Cuenca, Santiago de Compostela y Palencia.
Imagotipo
Para realizar este diseño se realizó una investigación sobre las diferentes identidades gráficas de las catedrales hispanas. Partiendo de esto se desarrollo un icono con elementos góticos: el arco de medio punto, el rosetón y los grandes vitrales.
Se desarrolló un imagotipo para poder diversificar su uso, pudiendo trabajar así tanto con el logotipo y el isotipo dependiendo de la necesidad de la superficie y el tamaño.
Paleta de colores
Se seleccionaron tonos cálidos para mayor cercanía con el público y relacionar el proyecto con lo cultural y artístico. Se balancea el contraste entre los colores para poder generar variantes de contenido y facilitar la accesibilidad de los textos.
Estos colores al momento de diseñar tanto el sitio web como la app móvil, adoptarán un papel semántico.
Tipografía
Para este proyecto se ha seleccionado Spectral, una tipografía serif, para resaltar la personalidad tradicional y formal de la identidad.
Para textos largos se ocupa Lato para una mejor lectura de los contenidos.

Branding de La Catedral Hispana
Descripción
“La Catedral Hispana – App móvil” es una aplicación que da información respecto a la ubicación de las catedrales góticas en España; y de cada una muestra de ellas proporciona sus datos generales, estilos arquitectónicos y cuenta con una galería de imágenes para identificar los elementos.
Cuenta con información respecto a los distintos periodos en que se segmenta el gótico y da la posibilidad de que los usuarios personalicen secciones guardando las catedrales de su interés y creando su propio perfil.
Existen diferentes vías de acceso a la información, generando una navegación dinámica y que provoca que los usuarios vayan complementando e identificando sus conocimientos.
Proceso
Además de la investigación global realizada para el proyecto, se realizó un análisis de la situación actual de las aplicaciones móviles de las catedrales contempladas. En la siguiente tabla se muestran los resultados, donde se tomó en cuenta: desarrolladores, formatos, tipos de contenido, tecnologías disponibles y enfoque del contenido.
Evaluación de las aplicaciones móviles actualmente disponibles en las catedrales hispanas

El objetivo de esta app móvil es que sea un recurso de información oficial que el usuario no tenga que desinstalar después de su visita a las catedrales, como en el caso de las audio guías.
Personas
Para esta propuesta se toman en cuenta tres perfiles de usuarios, basándose en los objetivos planteados y el análisis realizado.
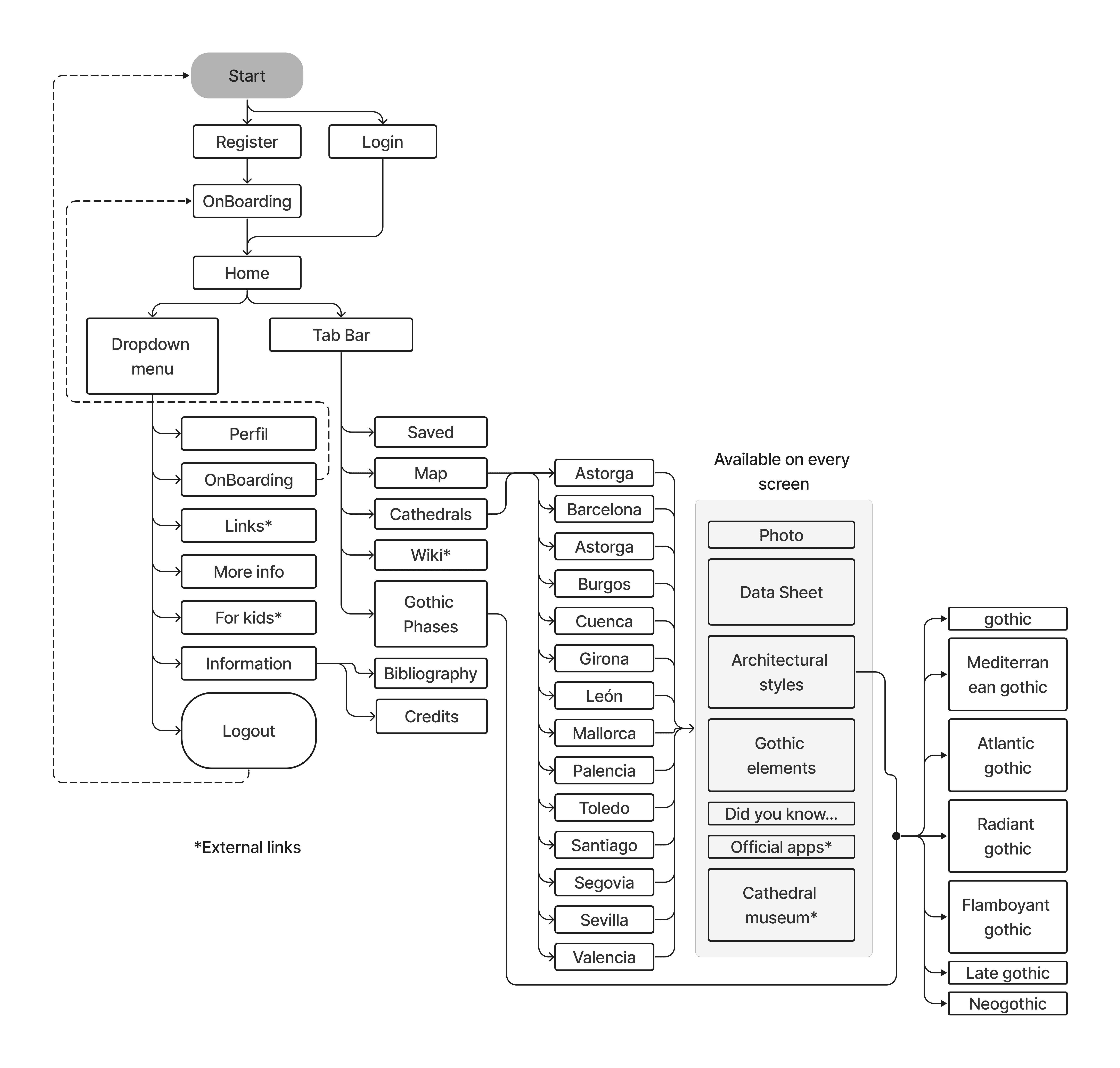
Arquitectura
Tomando como base arquitecturas de aplicaciones relacionadas, se plantea la arquictura de La Catedral Hispana para que la navegación sea reconocible por los usuarios.
Después de la evaluación se ha mejorado la iconografía de los menús y se han agregado hipertextos para permitir la navegación entre contenidos.
Navegación dentro del prototipo

Para la realización de este prototipo se ha utilizado Figma.
Registro e introducción
Para los nuevos usuarios, al terminar su registro, se presentan 5 pantallas donde se les brinda información relacionada a lo que pueden encontrar dentro de la aplicación. Esta introducción no se vuelve a presentar, pero está siempre disponible para su consulta en el menú hamburguesa > OnBoarding.
Registro e introducción a la aplicación móvil
Menú principal
El usuario puede realizar las siguientes acciones a través de la tab bar:
Mapa: puede explorar la ubicación de las catedrales y acceder a la ficha de información de cada una.
Catedrales: Pantalla principal donde el usuario puede acceder a la información de cada una de las catedrales.
Wiki: Redirección a link externo donde puede encontrar información de cada uno de los elementos arquitectónicos característicos del gótico.
Fases del gótico: Navegación por tabs donde el usuario puede aprender las diferencias entre gótico clásico, mediterráneo, atlántico, radiante, flamígero, tardío y neogótico.
Opciones de la tab bar
El usuario podrá relacionar las catedrales a través de sus elementos en común: características, fases del gótico, ubicación, elementos presentes.
Menú desplegable
En el menú desplegable se encuentran las acciones secundarias de la app. Se toman en cuenta las heurísticas de Nielsen para darle control y opciones a los usuarios.
Opciones del menú desplegable
Catedral
Por cada una de las catedrales se muestra una pantalla con ficha técnica, las fases del gótico presentes, descripción, galería de imágenes y una sección de "saber más".
Se procuró la misma longitud de contenido y narrativa para homologar la promoción de cada una.
Vista individual de cada catedral
Usabilidad
Una vez que el prototipo fue de alta fidelidad, se procedió a su testeo a través de un recorrido heurístico y test con usuarios.
Los resultados fueron tomados en cuenta para la mejora iterativa del producto digital.
A continuación se muestran los insights más significativos que serán tomados en cuenta para el futuro de la app.
Se requiere agregar un área de soporte y contacto
Desarrollar en diferentes idiomas para mayor accesibilidad
Incluir videos y contenido en audio para mejorar la experiencia
Considerar agregar un glorario de los elementos góticos
Desarrollar en diferentes idiomas para mayor accesibilidad
Incluir breadcrumbs en la navegación
Trabajo a futuro
La app permite una fácil actualización, ya que, una vez desarrollado el diseño, la programación y el estilo de fichas informativas, con el paso del tiempo se pueden ir añadiendo algunas otras catedrales hispanas que compartan características góticas, por ejemplo: Oviedo, Pamplona, Salamanca, Ávila y Pamplona, por mencionar algunas. Se recomienda, en este caso, el desarrollo de un formulario/plantilla para solicitar su información, estandarizando la cantidad y el estilo de datos que se obtiene de cada una.
📖 Este proyecto está en proceso de ser publicado en una revista científica. Se espera que esté disponible para su consulta en el primer semestre del 2024.
Posts
Para la promoción de este proyecto, se diseñaron diferentes posts destinados a Instagram y Facebook. En estos diseños se muestran datos curiosos sobre las catedrales, invitando a su visita y a descubrirlas.



Wiki, Spotify, descargables
Si deseas explorar completamente La Catedral Hispana, todo está disponible con solo hacer clic en el botón a continuación:








